Adaptation to extreme environmental conditions is one of the major topics of evolutionary biology. High elevations provide extreme environments challenging the survival of many species. It is of strategic and scientific significance to study the mechanism of Plateau adaptation, especially given that China has the largest plateau areas in the world.
In particular, the Qinghai-Tibetan Plateau and its surrounding slopes constitute a large high-elevation region with a mean elevation exceeding 4,000 m as well as substantial spatial variation in both oxygen content and solar UV radiation (7). This makes the Qinghai-Tibetan Plateau an ideal region for the study of high-elevation adaptation (HEA).
Groups of organisms that are broadly distributed with respect to diverse elevations provide an excellent opportunity to study the genetic basis of HEA. Although many cases of genetic adaptations to high elevations have been reported, the processes driving these modifications and the pace of their evolution remain unclear. Since most high-elevation lineages of the Qinghai-Tibetan Plateau appear to have colonized from low-elevation areas. These lineages provide an opportunity for studying recent HEAs and comparing them to ancestral low-elevation alternatives.
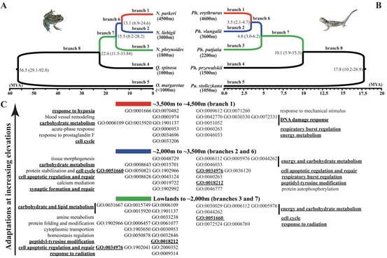
A team of scientists from the Kunming Institute of Zoology of the Chinese Academy of Sciences (KIZ, CAS) compared four frogs (three species of Nanorana and a close lowland relative) and four lizards (Phrynocephalus) that inhabit a range of elevations on or along the slopes of the Qinghai-Tibetan Plateau and examined the gradual accumulation of HEA at increasing elevations.
Many adaptations to high-elevations appear to arise gradually and evolve continuously with increasing elevational distributions. Numerous related functions, especially DNA repair and energy metabolism pathways, exhibit rapid change and continuous positive selection with increasing elevations. Interestingly, although the two studied genera are distantly related, they exhibit numerous convergent evolutionary changes, especially at the functional level.
This study indicates species groups distributed along a broad elevational gradient provide a more powerful system for testing adaptations to high elevation environments in contrast to studies that compare only pairs of high- versus low-elevation species.
This work was published in PNAS journal (https://doi.org/10.1073/pnas.1813593115). Dr. SUN Yanbo (Associate Professor at KIZ), FU Tingting (Doctoral student at KIZ) are co-first authors of this work. Dr. CHE Jing (Professor at KIZ), Dr. ZHANG Yaping (Professor at KIZ) and Dr. HILLIS David (Professor in University of Texas at Austin, Austin) are corresponding authors. This work was supported by grants from the Strategic Priority Research Program (B) Grant of the Chinese Academy of Sciences (CAS), National Natural Science Foundation of China Grant, the Animal Branch of the Germplasm Bank of Wild Species of CAS (the Large Research Infrastructure Funding), and the Youth Innovation Promotion Association, CAS.

Time-scaled phylogenetic trees for frogs (A) and lizards (B) distributed across an elevational gradient of the Qinghai-Tibetan Plateau. (Image by Dr. SUN Yanbo)
By SUN Yanbo, Editor HE Linxi
Contact:
HE Linxi
helinxi@mail.kiz.ac.cn