Researchers Found New Evidences for Developing KLF5 as a Biomarker and Therapeutic Target for Breast Cancer Treatment
2018-08-12 | | 【Print】

 

   

 

Breast cancer is one of the most common malignancies in women, recent researches indicated that transcription factor Krüpple-like factor 5 (KLF5) plays important roles in breast tumorigenesis. The previous studies showed KLF5 promotes breast cancer stem cell maintenance and self-renewal (Theranostics, 2016; 6(4): 533-544), it is also reported that Klf5 plays a key role in maintaining ESC self-renewal and pluripotency. However, whether KLF5 also contributes to normal mammary gland cell stemness and development is unkown. 

 

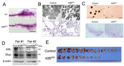
A team of scientists from the Kunming Institute of Zoology of the Chinese Academy of Sciences (KIZ, CAS) recently investigated the role of KLF5 in normal mammary gland cell stemness and development. They first found genetic ablation of Klf5 suppresses mouse mammary gland ductal elongation and lobuloalveolar formation and stem cell maintenance. They further demonstrated that Klf5 promotes mammary stemness, at least partially, by directly promoting the transcription of Slug. Finally, they showed that Klf5 depletion suppresses PyMT-induced mammary gland tumor cell stemness, tumor initiation and growth in vivo. 

 

This research not only found KLF5 is essential for mammary gland cell stemness and development, but also implicated KLF5 promotes breast tumorigenesis in vivo, providing new evidences for developing KLF5 as a biomarker and therapeutic target for breast cancer treatment. 

This work was published in Journal of Pathology (https://doi.org/10.1002/path.5153). Dr. LIU Rong  is the first author of this work. Dr. CHEN Ceshi  and Dr. LIU Rong are corresponding authors. This study was supported by grants from the National Key Research and Development Program of China, the National Natural Science Foundation of China, the Chinese Academy of Sciences, and the Yunnan Provincial Science and Technology Department. 

 

                                                                                                           

                                                                                                        Klf5 depletion suppresses mammary stem cell maintenance and tumorigenesis (Image by Dr. LIU Rong) 

 

+86 871 65199125cceaeg@mail.kiz.ac.cn
Chinese Academy of Sciences(CAS) Kunming Institute of Zoology, CAS Institute of Zoology (IOZ), CAS Shanghai Institute for Biological Sciences, CAS Academy of Mathematics and Systems Science, CAS
Institute of Genetics And Developmental Biology,CAS Institute of Hydrobiology,CAS Beijing Institute of Genomics, CAS Beijing Institute of Life Sciences,CAS Insititue of Vetebrate Plaeontology and Paleanthopolgy,CAS
Chengdu Institute of Biology, CAS Xi'an Branch, CAS University of Science and Technology of China