The COVID-19 pandemic caused by the SARS-CoV-2 virus continually poses serious threats to global public health. By the end of January 2021, SARS-CoV-2 has infected more than 100 million and resulted in over 2.4 million death around the world. To date, there is still a lack of specific drugs against SARS-CoV-2 so that it is urgent to develop anti-SRAS-CoV-2 drug to control this pandemic.
A research team led by Prof. ZHENG Yongtang from Kunming Institute of Zoology, Chinese Academy of Sciences, in collaboration with Prof. YANG Shengyong and Prof.LEI Jian in West China Hospital of Sichuan University, developed anti-SARS-CoV-2 inhibitors.The finding was published in SCIENCE on February 19th, 2021.
The main protease (Mpro) plays a critical role in SARS-CoV-2 replication, and it is conservative in all coronaviruses. Human doesn’t express an enzyme as the Mproof SARS-CoV-2, making Mproto be a superior target to develop anti-SARS-CoV-2 inhibitors. Although a few inhibitors of the Mprohave been reported, their anti-viral activities are only determined in vitro.
Based on the bicycloproline fragment of approved anti-HCV drugs, telaprevir and boceprevir, researchers designed and synthesized 32 new bicycloproline-containing small moleculesusing rational drug design strategy (Fig 1). All compounds displayed potential in vitro anti-SARS-CoV-2 Mproactivities with the most potential IC50 of 7.6 nM.

Fig 1. Schematic diagram of the design of novel SARS-CoV-2 Mpro inhibitors
(Image from the study )
Following, researchers determined the co-crystal structure of Mprowith MI-23, which showed the strongest anti-SARS-CoV-2 activity, and found that MI-23 covalently interacted with the active site of Mpro, occupied three sites, P1, P2, and P3, and formed hydrogen bonds with many critical amino acids. The data suggests that the interaction pattern is consistent with their design concept.

Fig 2. Overall structure of SARS-CoV-2 Mpro-MI-23 complex.
(Image from the study )
Researchers further evaluated the designed compounds through analyses of cellular anti-SARS-CoV-2 activity as well aspharmacokinetic properties and safetyin rats.As a result, 20 selected molecules displayed good antiviral activity in multiple cell lines (Fig 3). Six molecules with potential cellular antiviral activity were evaluated in rats and two molecules, MI-09 and MI-30, displayed good pharmacokinetic properties and safety.

Fig. 3 Antiviral activity of six compounds in cell-based SARS-CoV-2 antiviral activity assays.
(Image from the study )
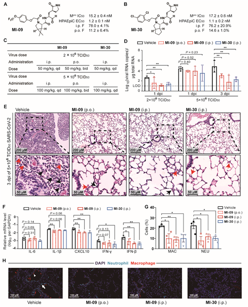
They evaluated in vivo anti-SARS-CoV-2 activity of MI-09 and MI-30 using an hACE2 transgenic mouse model. As a result, oral or intraperitoneal treatment with MI-09 or MI-30 significantly reduced lung viral loads and lung lesions. The mice receiving MI-09 or MI-30 displayed mild alveolar septal thickening and inflammatory cell infiltration, compared with the control mice showing moderate symptoms. Further, fewer neutrophils and macrophages were observed in the lung of mice treated with MI-09 or MI-30, compared to the control mice, suggesting MI-09 and MI-30 suppress immune cell infiltration.

Fig 4 MI-09 and MI-30 reduced lung viral loads and lung lesions in a SARS-CoV-2 infection transgenic mouse model
(Image from the study )
This study reported a series of new potential Mproinhibitors and evaluated their mechanism and antiviral activity in three levels including molecular, cellular and animal. The data of pharmacokinetic properties and safety demonstrated that these compounds could be potentially developed to be anti-SARS-CoV-2 drugs. This study firstly evaluated SARS-CoV-2 Mproinhibitors in a SARS-CoV-2 infection mouse model, and is a critical progress in developing oral drugs with anti-SARS-CoV-2 activity.
This study, entitled “SARS-CoV-2 Mpro inhibitors with antiviral activity in a transgenic mouse model”, was published in SCIENCE on February 19th, 2021.Weblink:https://science.sciencemag.org/content/early/2021/02/17/science.abf1611.Dr.ZHENG Yongtang, Dr.YANG Shengyong and Dr.LEI Jianare the co-corresponding authors, QIAO Jingxin,LI Yueshan, ZENG Rui, LIU Fengliang, LUO Ronghua, HUANG Chong and WANG Yifei are the co-first authors in this paper.This study was financially supported by the fast-track research fund on COVID-19 of Sichuan Province, the fast-track grants of SARS-CoV-2 research from West China Hospital of Sichuan University, the National Natural Science Foundation of China, and the National Key R&D Program of China.
(By LIU Fengliang, Editor: YANG Yingrun)
Contact:
YANG Yingrun
yangyingrun@mail.kiz.ac.cn